
]article_adlist-->
12月5日,国家能源局在网站发布2025年第6号公告,正式将内蒙古深能鄂托克旗风光制氢一体化合成绿氨及氢能耦合应用等41个项目、吉林长春松原白城等9个区域列为能源领域氢能试点(第一批)。
此前在10月16日,国家能源局综合司发布 《关于公示能源领域氢能试点(第一批)的通知》(以下简称《通知》),对拟开展的内蒙古深能鄂托克旗风光制氢一体化合成绿氨及氢能耦合应用等41个项目、吉林长春松原白城等9个区域开展能源领域氢能试点工作进行了公示。对比《通知》,6号文的项目保持了“41+9”的试点项目结构。
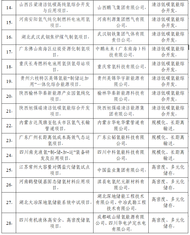
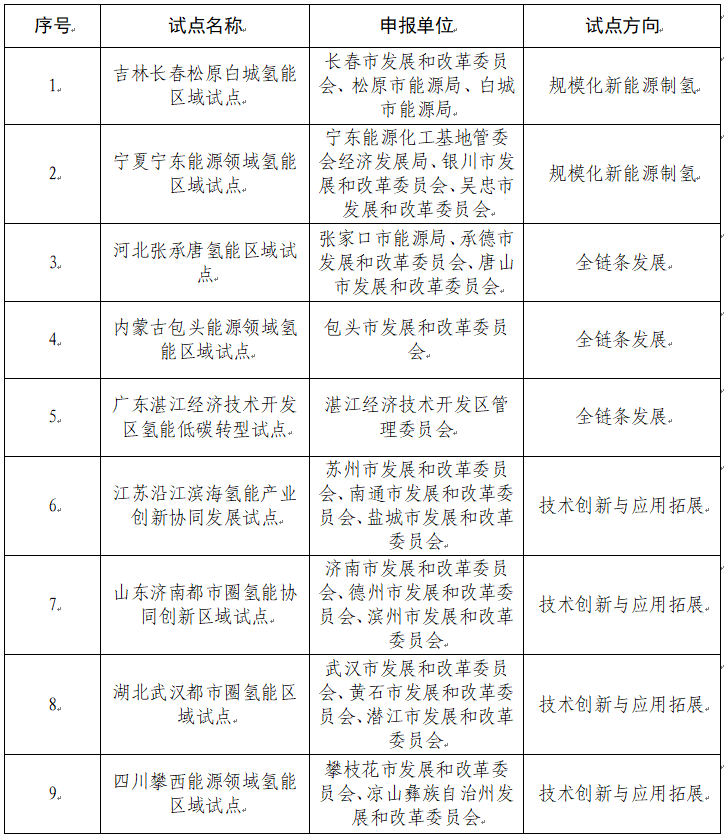
根据6号文,项目主要分为规模化制氢及一体化(11个)、先进柔性离网制氢(2个)、清洁低碳氢能综合开发(8个)、规模化长距离运输(4个)、高密度多元化存储(4个)、炼油及煤制油气绿色替代(3个)、氢氨燃料供电功能、氢储能长时长效运行(2个)、能源领域综合应用(2个)、氢能实证实验平台(4个)、氢能低碳转型(1个)。

以下为通知全文。
国家能源局公告
2025年第6号
为深入贯彻实施《中华人民共和国能源法》,落实《氢能产业发展中长期规划(2021—2035年)》等有关要求,进一步探索创新氢能管理模式和多元化发展路径,推动科技创新与产业创新深度融合,国家能源局组织开展了能源领域氢能试点申报和评选工作。现就有关事项公告如下。
一、经有关省级能源主管部门和中央企业推荐,国家能源局组织专家评审,并公示征求各方面意见,决定将内蒙古深能鄂托克旗风光制氢一体化合成绿氨及氢能耦合应用等41个项目、吉林长春松原白城等9个区域列为能源领域氢能试点(第一批)。
二、各试点单位要积极推进项目和区域试点工作,扎实推动相关项目建设运行,促进体制机制、管理模式、基础设施、商业模式协调贯通,定期通过全国氢能信息平台报送试点工作进展情况。
三、有关省级能源主管部门要严格落实主体责任,加强本地区项目和区域试点管理,协调解决试点工作中的问题,持续跟踪建设进度、政策执行、成果效益等,确保试点取得预期效果;对推进不力的,经相关机构评估未达到试点效果的,按程序取消相关试点资格。
四、根据有关文件精神,本试点不得开展授牌、命名等活动。试点工作其他事项遵照《国家能源局综合司关于组织开展能源领域氢能试点工作的通知》(国能综通科技〔2025〕91号)要求执行。
特此公告。
附件: ]article_adlist-->1.能源领域氢能试点名单(项目试点)
2.能源领域氢能试点名单(区域试点)
国家能源局
2025年12月4日
附件一 能源领域氢能试点名单(项目试点)


附件二 能源领域氢能试点名单(区域试点)

]article_adlist-->
推荐阅读
▽
1、能不能做、如何做?探讨氢车RWA的发展路径
2、RWA+新能源——推动氢能商业化破局新模式
3、如何破局?氢高速将成为氢车商业化新起点
4、氢云研究 | 氢能两轮车“爆发”,如何实现商业化“逆袭”?
5、氢云研究:氢能在船用领域的应用现状与发展趋势
6、“我们是所有人的竞争对手”!从光伏企业氢能战略看中国氢能企业全球布局雄心
7、“十五五”之能源讨论:氢能与核能的前景、机会和挑战
9、氢燃料发动机是内燃机的一次绝地反攻、还是垂死前抓住的最后一根稻草?
10、氢云研究:光伏-制氢-氢化工——中国沙漠经济学和零碳工业的创新实践
11、干货!3类影响、7个特点、4个疑问 ! 氢云链携专家解读《氢能产业发展中长期规划(2021-2035)》
12、光伏治沙+光伏制氢——沙漠太阳花的掘金术成为西部经济崛起新动力
编辑:风氢扬 校对:氢氢我心 审核:氢云小仙女
来源:国家能源局
声明:文章内容仅供参考,并不代表氢云链赞同其观点或证实其描述,部分图文来源网络,氢云链整理发布,如有侵权请联系作者删除(微信号:qingyangqyl)
]article_adlist-->·END·扫码入群
全球氢能人士的精神家园

微信号:qingyl2018
]article_adlist-->
海量资讯、精准解读,尽在新浪财经APP
驰盈策略提示:文章来自网络,不代表本站观点。